ホーム > 健康・福祉・子育て > 未病改善・心身の健康 > 心と身体の悩み > 優生手術等を受けた方に対する補償金等の支給について
更新日:2026年1月13日
ここから本文です。
「旧優生保護法に基づく優生手術等を受けた者に対する補償金等の支給等に関する法律」に基づく旧優生保護法に係る補償金等支給について、請求や、相談を受け付ける窓口を開設したので、お知らせします。
旧優生保護法に基づく優生手術等を受けた方に対する補償金等の支給にかかる請求について、ご案内します。
(動画) <神奈川県庁公式YouTube>

聴覚障害のある方は、国ホームページに掲載されている動画コンテンツもご利用ください。
現在、神奈川県にお住まいの方で、下記に該当している方
| 支給名目 | 対象 | 支給額 |
| 補償金 |
旧優生保護法に基づく優生手術等を受けた本人及び その配偶者(死亡している場合はその遺族(配偶者、 子、父母、孫、祖父母、兄弟姉妹、曾孫又は甥姪)) |
本人 1500万円 配偶者 500万円 |
| 優生手術一時金 |
旧優生保護法に基づく優生手術等を受けた本人で生存 している方 |
320万円 |
| 人工妊娠中絶一時金 |
旧優生保護法に基づく人工妊娠中絶等を受けた本人で 生存している方 |
200万円 |
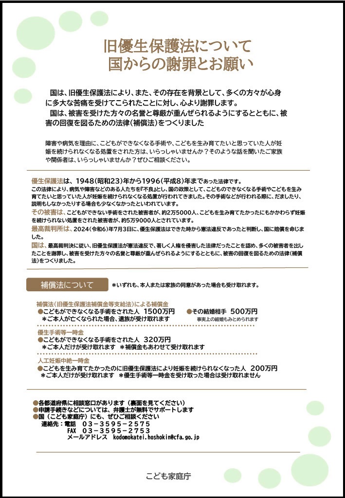
※神奈川県以外にお住まいの方は、下記リーフレットに記載のあるそれぞれの都道府県にご相談ください。
リーフレット「旧優生保護法について 国からの謝罪とお願い」<令和7年12月>
| (ルビなし) | (ルビあり) |
![]() |
![]() |
リーフレット「旧優生保護法による優生手術・人工妊娠中絶などを受けた方とご家族へ」(通常版)(PDF:1,124KB)<令和7年12月>
リーフレット「旧優生保護法によるこどもができなくなる手術などをうけた人やおなかの中の赤ちゃんをうめなくされた人とご家族へ」(分かりやすい版)(PDF:1,368KB)<令和7年12月>
郵送または旧優生保護法に関する補償金等支給受付・相談窓口に直接ご提出ください。
尚、請求期限は、令和12年1月16日になります。
| 提出先 | 郵送 |
郵便番号231-8588 横浜市中区日本大通1 |
|---|---|---|
|
来所 |
横浜市中区本町2丁目22 京阪横浜ビル(旧日本生命横浜本町ビル) 2階 旧優生保護法に関する補償金等支給受付・相談窓口 |
|
| 必要書類 |
請求書等の書き方がわからない場合は、旧優生保護法に関する補償金等支給受付・相談窓口にご連絡ください。 |
|
| その他、以下の書類(全て揃えるのが難しい場合は、ご相談ください) | ||
| 1. |
請求者の氏名・住所・性別・生年月日が確認できるもの
なお、居住地(居所)が住民票上の住所地と異なる場合は、公共料金の納付書等その住所に居住していることが確認できる書類ををご提出ください。 |
|
| 2. |
様式1 旧優生保護法補償金・優生手術等一時金支給請求書 様式1-(1) 本人またはその遺族用(PDF:1,229KB)
様式1-(2) 特定配偶者またはその遺族用(PDF:1,297KB) 様式1-(2) 特定配偶者またはその遺族用(エクセル:36KB)
様式1-(3) 人工妊娠中絶一時金支給請求書(PDF:790KB) 様式1-(3) 人工妊娠中絶一時金支給請求書(エクセル:27KB)
優生手術等を受けた方が一時金(優生手術等一時金)を既に受給している場合は、太枠部分を記入してください。その他の部分は、該当する場合のみ記入してください。 |
|
| 3. |
様式2 旧優生保護法補償金等支給請求に係る診断書(PDF:113KB) 様式2 旧優生保護法補償金等支給請求に係る診断書(エクセル:17KB)
特に優生手術などを実施した記録が残っていない場合には、補償金等支給認定にあたっての重要な資料になりますので、可能な限り請求書とあわせて提出してください。また、すでに診断書を取得している場合には、そちらをご提出ください。 ※心理的ストレスが大きいなど医療機関の受診が困難な場合には、添付を省略することが可能となりますので、旧優生保護法に関する補償金等支給受付・相談窓口にご相談ください。 また、診断書作成のために医療機関へ受診される際には、「医師のみなさまへのお願い」(診断書記載の手引き)(PDF:103KB)をお持ちいただき、医師または医療機関にお渡しください。 |
|
| 4. |
様式3 旧優生保護法補償金等支給請求に関する診断書作成料等支給申請書(PDF:355KB) 様式3 旧優生保護法補償金等支給請求に関する診断書作成料等支給申請書(エクセル:20KB)
補償金等の支給が認められた場合、診断書作成費用が支給されます。 なお、すでに領収書を取得している場合には、「様式3」のうち、申請に関する事項のみ記載していただき、取得済みの領収書とあわせてご提出ください。その際、取得済みの領収書に記載された診断料に保険適用のものが含まれる場合には、「様式3」の「3.領収書欄」を、受診した医療機関にて記載していただいてからご提出ください。 |
|
| 5. | 通帳やキャッシュカードの写しなど、補償金等の振込みを希望する金融機関の名称及び口座番号を確認できるもの | |
| 6. |
その他請求にかかる事実を証明する資料 例として、次のものが考えられます。
|
|
補償金等の支給についてご相談したい方は、下記窓口へご連絡ください。
なお、窓口で直接ご相談したい方は、事前にご連絡いただければ、個室や手話通訳者等をご用意することもできます。
ご希望があれば、請求手続きを無料でサポートする弁護士をご案内します。
| 窓口名 | 旧優生保護法に関する補償金等支給受付・相談窓口 |
|---|---|
| 担当課 | 健康医療局保健医療部がん・疾病対策課 |
| 住所 |
横浜市中区本町2丁目22 京阪横浜ビル(旧日本生命横浜本町ビル) 2階 |
| 電話番号 |
045-663-1250(専用ダイヤル) |
| FAX | 045-210-8860 |
| 受付時間 | 月曜日から金曜日まで 8時30分から17時15分まで(年末年始、祝日を除く) |
また、ホームページからのお問い合わせは、健康医療局保健医療部がん・疾病対策課のお問い合わせフォームをご利用ください。
こちらは、システムのメンテナンス等を除き、原則24時間ご利用いただけます。
健康医療局 保健医療部 がん・疾病対策課へのお問い合わせフォーム
関連リンク
このページの所管所属は健康医療局 保健医療部がん・疾病対策課です。